Project Quality Management Process Flow Diagram MPP Project Project mpp mpp
Feb 26 2016 nbsp 0183 32 So I went to get rid of the Substance plugin from my project I right clicked my uproject file and deleted the substance entry from plugins using Notepad When I saved 2011 1
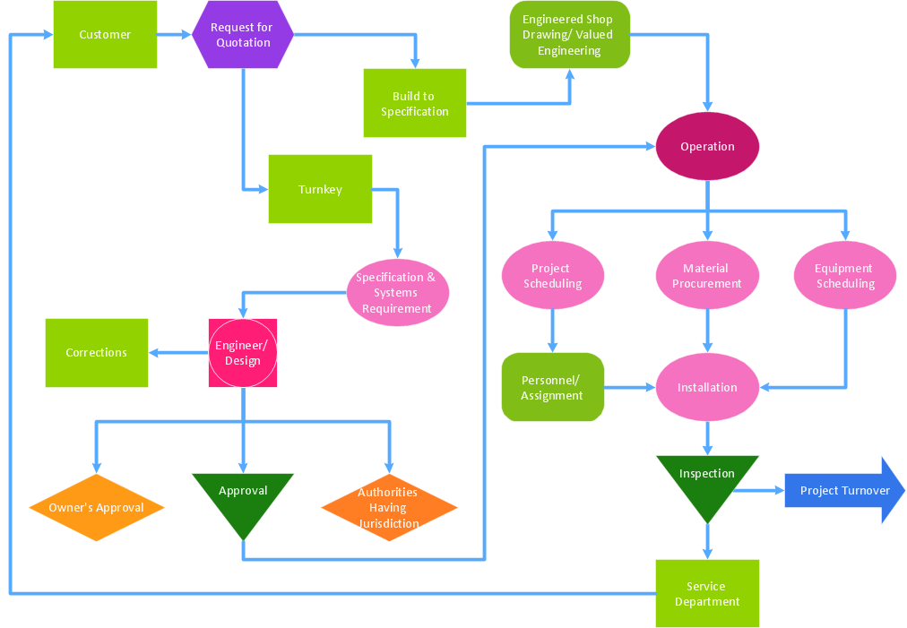
Project Quality Management Process Flow Diagram
Project Quality Management Process Flow Diagram
https://www.projectpractical.com/wp-content/uploads/2020/07/Quality-Management-Process-Flow-Chart.jpg
Project Manager for Java Visual Studio IntelliCode Java Marketplace https
Templates are pre-designed documents or files that can be used for different purposes. They can conserve effort and time by providing a ready-made format and layout for creating various type of material. Templates can be used for individual or expert jobs, such as resumes, invitations, leaflets, newsletters, reports, discussions, and more.
Project Quality Management Process Flow Diagram

All You Want To Know About The Construction Project Management

Flow Diagram Software Best Program To Make Flow Chart Diagrams

Project Quality Management Process Project Management Templates

TQM Diagram Professional Total Quality Management Total Quality

Quality Driven Management

TQM Software Build Professional TQM Diagrams Total Quality

https://www.zhihu.com › question
Project Project 2016 Project2016 Excel PRD

https://www.zhihu.com › question
Word Excel PowerPoint Visio Project Office2019 Word Excel PowerPoint Visio

https://www.zhihu.com › question
Dec 21 2022 nbsp 0183 32 Microsoft Project Office

https://www.zhihu.com › tardis › bd › art
Jul 15 2024 nbsp 0183 32 pmp pmp pmi 200 1999

https://forums.unrealengine.com › project-could-not-be-compiled-try-reb…
Feb 8 2018 nbsp 0183 32 Then I closed the project Then I opened the workspace and readded all the code I wanted Made sure there were no errors Then closed the project Now delete the intermediate
[desc-11] [desc-12]
[desc-13]