Vehicle Movement Plan Template WEB Vehicles including powered mobile plant moving in and around a workplace reversing loading and unloading are often linked with death and injuries to workers and members of the public Trafic includes cars trucks and powered mobile plant like forklifts and pedestrians like workers and visitors
WEB Introduction This example traffic management guide has been produced to help you assess your own workplace to determine what risks and hazards you have for traffic management and site conditions It also includes a plan template to help achieve this WEB To understand how best to manage traffic and pedestrian movements you should identify and markup relevant temporary works and traffic management arrangements and their location on site plans
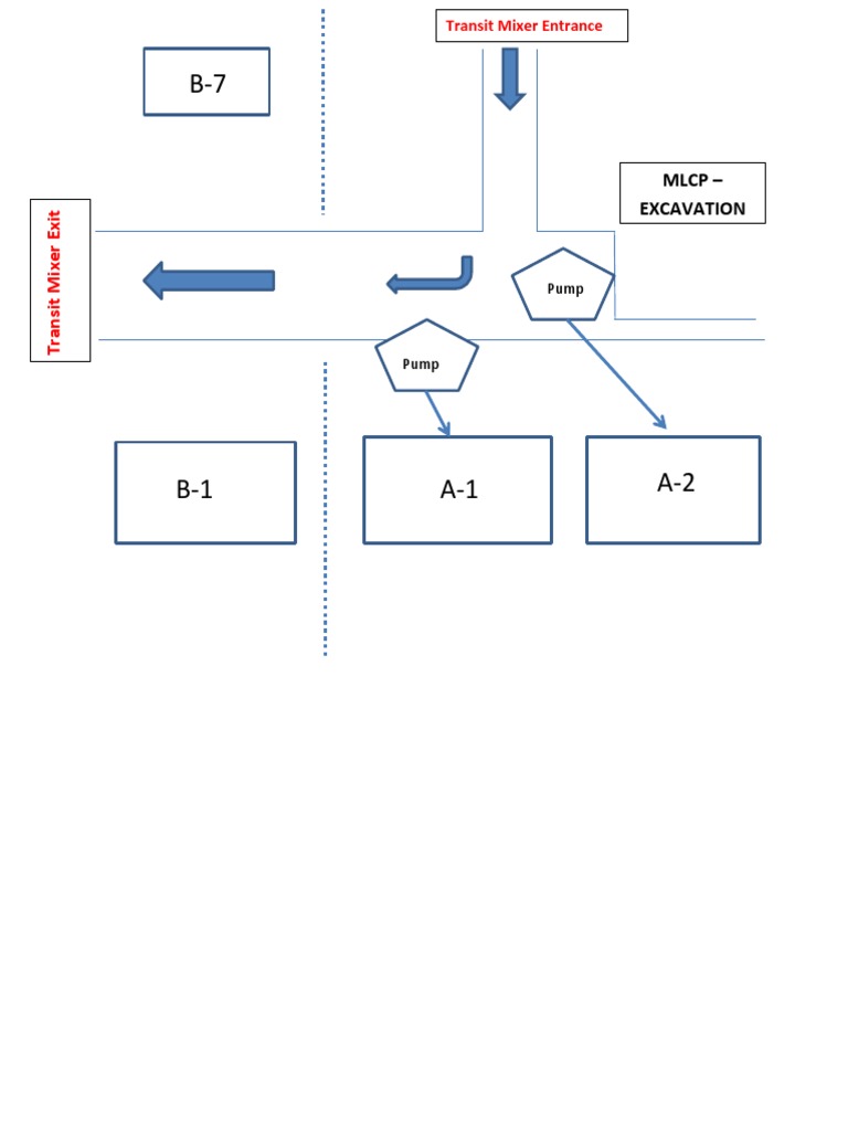
Vehicle Movement Plan Template
Vehicle Movement Plan Template
https://imgv2-1-f.scribdassets.com/img/document/572263262/original/b63218cc64/1670923320?v=1
WEB We devised these templates to cover all the key features of any strong traffic management plan It includes the big important things like safety occupancy approval existing conditions emergency procedures and impacts to traffic and transport
Pre-crafted templates offer a time-saving option for producing a diverse series of documents and files. These pre-designed formats and designs can be made use of for various individual and professional tasks, consisting of resumes, invites, flyers, newsletters, reports, discussions, and more, streamlining the material creation process.
Vehicle Movement Plan Template

Vehicle Movement Register Fill Out Sign Online DocHub

Truck Driver Log Book Excel Template Charlotte Clergy Coalition

Video Production Plan Template Best Of Production Schedule Template

Employee Development Action Plan Template Survey Data Employee

Development Action Plan Template Coach4Growth

Truck Drivers Trip Sheet Template Inspirational Trip Sheet Template
https://www.transport.nsw.gov.au/operations/roads...
WEB The checklists templates and the other example documents are provided below in two broad categories Planning TTM Implementing TTM Where several example documents are provided the most appropriate checklist or template can be selected based on the scale complexity and duration of the TTM

https://spiresafety.com.au/resources/free-traffic...
WEB Jan 29 2024 nbsp 0183 32 A Traffic Management Plan TMP is an essential document designed to ensure the safe movement of vehicles and pedestrians within a workplace or site It encompasses a comprehensive approach to identify potential hazards assess risks and implement effective control measures

https://mysafetyworks.com.au/wp-content/uploads/...
WEB This traffic management plan has been developed to enable the safe and efficient movement of personnel vehicles and mobile plant at Insert Your Company workplace address and gives a detailed explanation on how to

https://www.kenexstencils.com.au/services/traffic-management-plan
WEB A Traffic Management Plan should be developed following a structured process of Hazard Identification Risk Assessment and Controls Analysis for the various vehicles mobile plant and pedestrian movements on a commercial site or within a car park

https://ntepa.nt.gov.au/__data/assets/pdf_file/...
WEB 1 1 Purpose and scope es NL ABM operations The Vehicle Management Plan VMP applies to all personnel contractors and visitors operating vehicles within the Twin Bonan a
WEB Aug 15 2022 nbsp 0183 32 A traffic management plan aims to protect workers pedestrians and motorists by minimising the risks associated with traffic movement Establishing effective methods for managing traffic in the workplace serves an important role WEB Publication Date 19 November 2012 Operation Asia Pacific Country Document Type Form Logistics Category Source Logistics Cluster
WEB The key message is construction site vehicle incidents can and should be prevented by the effective management of transport operations throughout the construction process Key issues in dealing with traffic management on site are Keeping pedestrians and vehicles apart Minimising vehicle movements People on site