Project Intake Process Nov 17 2023 nbsp 0183 32 Discover the essential elements of an effective project intake workflow from tools that streamline processes to best practices that align projects with organisational goals Explore insights that empower your team to optimise project intake
May 24 2022 nbsp 0183 32 What is an intake process The intake process is the first step in a project s lifecycle to ensure that new projects are planned and organized in a way that avoids delays and Mar 21 2025 nbsp 0183 32 The project intake process is a structured approach organizations use to assess potential projects before the actual initiation It serves as a gatekeeping mechanism as you want to work only on projects aligned with your company s strategic objectives and available resources
Project Intake Process
Project Intake Process
https://www.smartsheet.com/sites/default/files/2022-04/IC-Project-Intake-Process-Template.png
Aug 15 2023 nbsp 0183 32 Broadly speaking a project intake process is a centralized process to organize the submission and development of project ideas requests or proposals It also provides a structure for reviewing and deciding on those requests
Templates are pre-designed documents or files that can be used for different functions. They can conserve time and effort by offering a ready-made format and design for producing different sort of content. Templates can be utilized for personal or expert projects, such as resumes, invitations, leaflets, newsletters, reports, discussions, and more.
Project Intake Process

Project Intake Process Template TUTORE ORG Master Of Documents

Project Intake Process PowerPoint Presentation Slides PPT Template

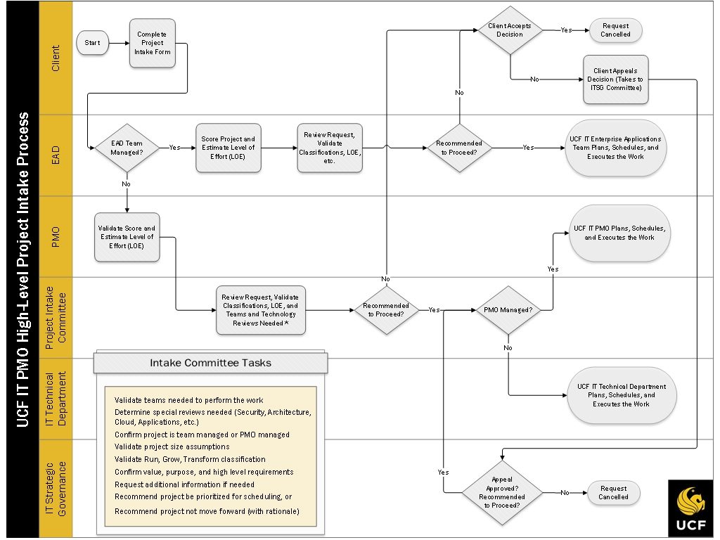
Project Intake Process UCF IT

Project Intake Process Template Flyer Template

Project Intake Process Template PowerPoint SlideBazaar

Project And Work Intake Processes Smartsheet

https://www.smartsheet.com › content › project-intake
Jul 11 2022 nbsp 0183 32 By using a project intake process you can keep portfolios organized and strategically aligned We ve gathered tips from experts about project intake best practices and assembled a free downloadable project intake starter kit

https://www.projectmanager.com › blog › project-intake-process
Jan 10 2024 nbsp 0183 32 What Is the Project Intake Process The project intake process is a way to standardize the steps involved in requisition assessing and accepting declining or deferring incoming requests or new projects It s used by PMOs to manage the requests they get from the many projects they re overseeing

https://www.pmi.org › disciplined-agile › the...
An intake process refers to having a well defined method by which work is picked up by development It is the bridge between the group of business stakeholders defining what is to be worked on and the development group that will build it
https://acuityppm.com › how-to-create-a-successful...
Aug 16 2024 nbsp 0183 32 Work intake refers to the process for creating project proposals and getting a go no go decision from senior management This process often works in conjunction with an ideation and Phase Gate processes but can be independent as well

https://www.agencyhandy.com › project-intake-process
Mar 3 2025 nbsp 0183 32 The project intake process is where you decide which projects are worth your time It helps you gather key details set expectations and make sure each project fits your goals Without a transparent intake system you could take on projects that drain your resources or cause unnecessary stress
[desc-11] [desc-12]
[desc-13]