Informal Disciplinary Process [desc-7]
[desc-6] [desc-8]
Informal Disciplinary Process
Informal Disciplinary Process
https://image.slidesharecdn.com/informaldisciplinaryprocess-130615005030-phpapp02/75/Informal-disciplinary-process-1-2048.jpg
[desc-9]
Templates are pre-designed files or files that can be used for numerous purposes. They can save time and effort by offering a ready-made format and design for developing different type of material. Templates can be used for individual or professional tasks, such as resumes, invites, leaflets, newsletters, reports, presentations, and more.
Informal Disciplinary Process

L219 PROCEDURE FOR A DISCIPLINARY HEARING SOUTH AFRICA YouTube

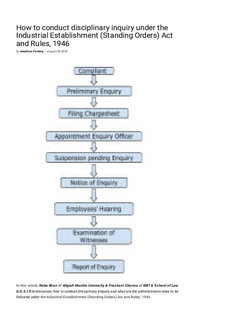
Disciplinary Flowchart

APGENCO Andhra Pradesh Power Generation Corporation Limited

Investigation Report Template Disciplinary Hearing 7 TEMPLATES

Disciplinary Flowchart

Performance Management Flowchart

https://www.zhihu.com › question
2011 1

https://www.zhihu.com › question
Jul 25 2017 nbsp 0183 32 It is often found in a names of companies e g Johnson amp Johnson consumer product supplier Ernst amp Young Chartered Accountant firm b in informal writing such as

https://www.zhihu.com › question
In informal inhuman non nonparty nonmetal pro progress prognostic 2

[url-4]
[desc-4]
[url-5]
[desc-5]
[desc-11] [desc-12]
[desc-13]