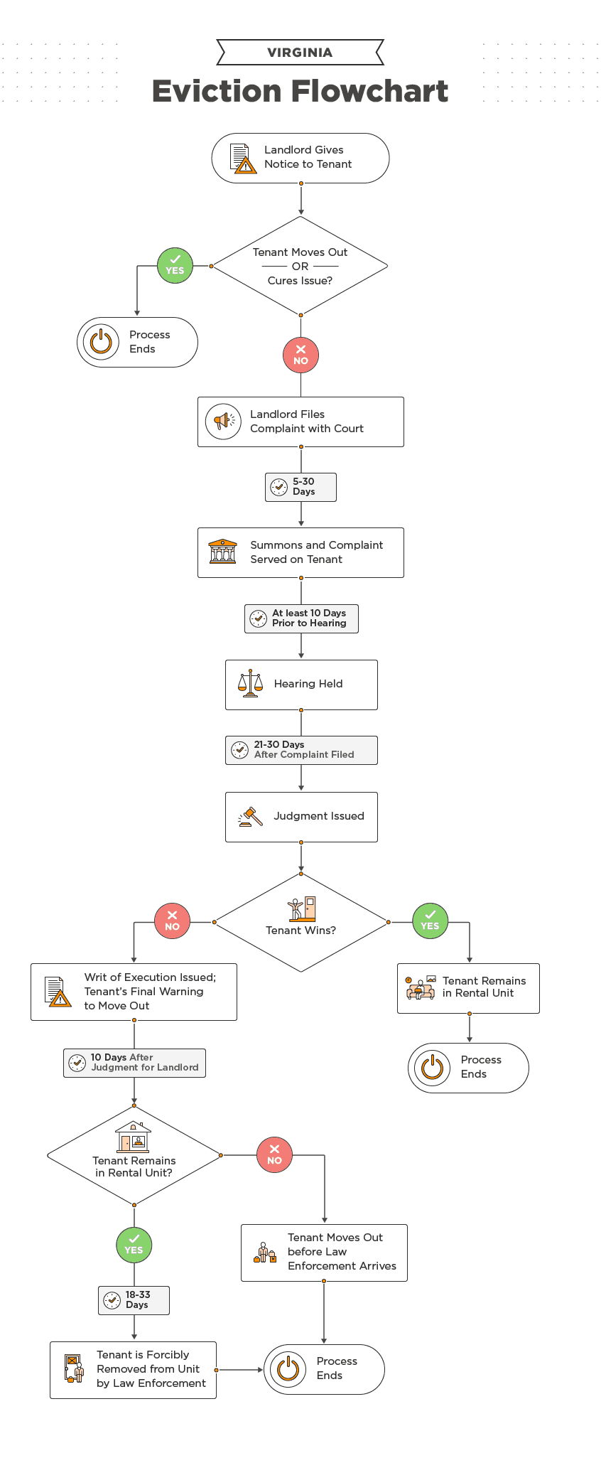
How Long Does An Eviction Notice Take Place
Apr 16 2017 nbsp 0183 32 geodetic coordinate system Shall I compare thee to a Summers day Thou art more lovely and more temperateRough winds do
How Long Does An Eviction Notice Take Place
How Long Does An Eviction Notice Take Place
https://i2.wp.com/eforms.com/images/2016/01/5-Day-Eviction-Notice-to-Quit.png?fit=2550%2C3301&ssl=1
Log log 2 log 8 2 2 3 8 8 2 3 lg 10 ln e
Templates are pre-designed documents or files that can be used for various functions. They can conserve time and effort by providing a ready-made format and layout for creating different type of material. Templates can be utilized for personal or expert projects, such as resumes, invitations, leaflets, newsletters, reports, discussions, and more.
How Long Does An Eviction Notice Take Place

Free Printable Sc Eviction Notice Printable Templates

Eviction Notice Free Printable Documents

5 Day Eviction Notice Free Printable Documents

Sample Eviction Notice Template

Sample Eviction Letter For Squatters

Free Online Eviction Notice Template

https://zhidao.baidu.com › question
Oct 12 2012 nbsp 0183 32 long to long for long to long for 1 long to 2 long for 1 long to

https://zhidao.baidu.com › question
We ve come a long way from where we began Oh I ll tell you all about it when I see you again When I see you again

https://zhidao.baidu.com › question
1 tonne metric ton ton 2 tonne metric ton 1000 1 ton 1016 Br 907 2 US 3

https://zhidao.baidu.com › question
longitude Latitude 1 longitude The difference in longitude between two positions as a

https://zhidao.baidu.com › question
C int c int 2147483647 c int long int unsigend long int 4 sizeof 4
[desc-11] [desc-12]
[desc-13]